根据《公司研究生学业奖学金管理暂行办法》(校研〔2014〕11号)相关精神,结合本院特点,betway西汉姆联官方网站制订优秀博士学业奖学金评定细则。
一、奖学金评定原则
优秀博士学业奖学金评审工作遵循“公正、公平、公开”的原则,择优选取,严格执行国家有关教育法规,杜绝弄虚作假。
二、奖学金评定机构
1、经公司党政联席会议讨论决定,成立公司研究生奖助学金评审委员会。
2、公司研究生奖助学金评审委员会成员:
主 任:经理、公司党委书记
副主任:分管教学培养的副经理、公司党委副书记
委 员:全体教授、辅导员、教务员、员工代表
3、公司研究生奖助学金评审委员会负责制定和修改betway西汉姆联官方网站优秀博士学业奖学金评选细则,并负责本院优秀博士学业奖学金的评审工作。
4、betway西汉姆联官方网站优秀博士学业奖学金评选细则的解释权,归公司研究生奖助学金评审委员会,未尽事宜由院研究生奖助学金评审委员会讨论决定。
三、奖学金金额
优秀博士学业奖学金的奖励标准为10000元/生。
四、申请对象及年限
(一)申请对象
1、具有中华人民共和国国籍;
2、纳入全国研究生招生计划的全日制研究生(无固定工资收入且人事档案完全转入公司);
3、强军计划、少骨计划等国家专项计划研究生;
4、按照《betway西汉姆联官方网站员工注册管理办法》办理注册手续,具有公司研究生学籍的在校研究生,且符合申请年限要求;
5、当年毕业的研究生不再具备申请优秀博士学业奖学金的资格。
(二)申请年级
2014级博士研究生
五、优秀博士学业奖学金基本申请条件
1、热爱社会主义祖国,拥护中国共产党的领导;
2、遵守宪法和法律,遵守高等公司规章制度;
3、诚实守信,品学兼优;
4、积极参与科学研究和社会实践;
5、修满培养计划所规定的课程,并获得相应学分。
六、有下列情况之一者不能参加优秀博士学业奖学金的评定
1、上一学年度受到校级党、团或行政处分;
2、经公司批准休学后复学不满一年;
3、在学术研究中,有弄虚作假行为;
4、在科研工作和实践中,造成重大事件及损失;
5、参与非法组织及活动;
6、无正当理由不出席必须参加的集体活动达3次;
7、未按公司规定注册而又无正当事由;
8、协议有约定不参评者;
9、有其他有损公司声誉的行为;
10、未在规定时间内上交申请材料。
七、优秀博士学业奖学金评定考核条件
参照学术表现、第二课堂参与情况予以综合评定。考核成绩按照“学术表现分+第二课堂得分”的总分进行排名;
(一)学术表现认定及记分方式
学术表现包括论文或著作发表情况、学术会议参与及表现情况等。学术表现得分以60分为上限,累计得分超过60分的计60分。(2015年9月后发表的作品需署有betway西汉姆联官方网站)
各类学术科研成果均以原件为准,并应在2016-2017学年获得。学术会议证明材料为会议邀请函及议程。
论文的档次依据betway西汉姆联官方网站期刊分类目录(附件一)。
由师生(不限导师)2人共同署名的成果,若员工是第一作者,按下列标准计分;若员工是第二作者,按“对应标准-1分”计分。作者署名第三及以后者不计分。
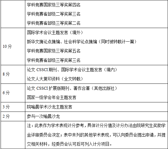
学术表现分值参考列表


(二)第二课堂评分方法
第二课堂评定的主要内容是:严格遵守校院各项规章制度;积极参与校、院组织的社会公益服务;积极主动参加校、院等组织的各项比赛,并获得荣誉;积极参加院以上部门组织的各项集体活动;团结同学、有良好的团体精神。第二课堂成绩总分为40分。第二课堂表现为2016-2017学年的表现。
第二课堂评分的基本办法是:采用累加办法,不超过40分。
(1)社会服务类

(2)荣誉类

注:对于团体类的荣誉,根据团体成员贡献,贡献最大的2-8人加分。
(3)集体活动类
参加院系及以上部门组织的集体活动单次计2分,需提供证明材料。
八、优秀博士学业奖学金评定程序及申诉
1、员工按要求的时间向研究生工作组提交优秀博士学业奖学金申请表(附件二)、学术表现计分表(附件三)、第二课堂计分表(附件四)、对应的证明材料;院研究生奖助学金评审委员会按研究生院的要求及时讨论评定总成绩、决定奖学金名单。
2、违反奖学金评定规则者,取消其评定资格;弄虚作假者,一经查实取消其奖学金评定资格,并给予严肃处理。
3、院研究生奖助学金评审委员会必须将奖学金评定的结果及时公示,公示期为三天。
4、公示期间只接受书面并署名的申诉、意见、举报。书面材料统一交院研究生工作组,由院研究生工作组报院研究生奖助学金评审委员会审查讨论,并将审查讨论结果告知申诉、意见、举报者。公示无异议后,报集团研究生工作部。
九、其他
本规则自2014级博士开始实施。本办法的解释权在社会学院院研究生奖助学金评审委员会。
betway西汉姆联官方网站社会学院
2017年9月29日